36 total participation in er diagram
In an ER diagram, you can represent participation by normal line / thick line from an entity to a relationship. *How do you represent participation when you make an SQL table? *can you have strong entities that require total participation in a relationship? *Can an entity (or table, once it's been converted to sql table) be in total ... It specifies that each entity in the entity set must compulsorily participate in at least one relationship instance in that relationship set.That is why, it is ...
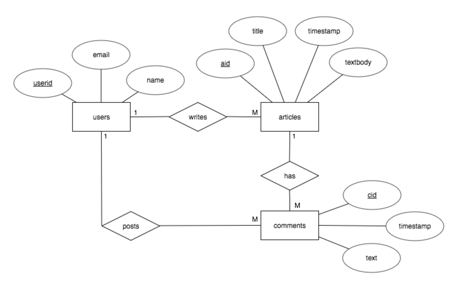
ER Diagram stands for Entity Relationship Diagram, also known as ERD is a diagram that displays the relationship of entity sets stored in a database. In other words, ER diagrams help to explain the logical structure of databases. ER diagrams are created based on three basic concepts: entities, attributes and relationships.
Total participation in er diagram
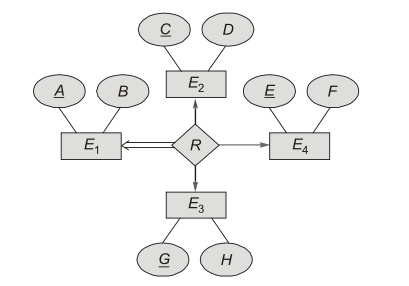
Er Diagram Total Participation – Entity Relationship is really a high-degree conceptual information product diagram. Entity-Connection version is based on the idea of real-entire world entities along with the relationship between them. ER modeling enables you to examine information requirements systematically to make a well-designed data bank. Transcribed image text: [Q.1] Answer the following questions (a) Explain total participation and partial participation in the ER diagram. (b) Explain cardinality constraints in the ER diagram. (c) Explain ternary relationship type with an example. Explain how to map ternary relationship of a conceptual schema to a logical schema (Hint: step 7 ... Participation constraint •Specifies whether existence of entity depends on its being related to another entity •Types: total and partial •Thus minimum number of relationship instances in which entities can participate: thus1 for total participation, 0 for partial •Diagrammatically, use a double line from relationship type to entity type
Total participation in er diagram. Q.l Answer the follewing questions . Explain total participation and partial participution in ER diagram. 2. Explain cardinality constraints in ER diagram 3. Map the following conceptual schema in ER to logical database schema. Total And Partial Participation In Er Diagram Examples – Entity Relationship Diagrams are the most useful instruments to talk inside the entire system. These diagrams are the graphical reflection of the stream of web data and knowledge. These diagrams are most commonly employed in enterprise agencies to make details journey effortless. IQ.3] Answer the following questions (a) Explain total participation and partial participation in ER diagram. (b) Derive logical bank database schema from the bank conceptual specified in ER diagram as shown below using mapping rules explained in the chapter 9. (c) Show and explain all the referential integrity constraints in the bank logical ... 1. Total Participation- · It specifies that each entity in the entity set must compulsorily participate in at least one relationship instance in that ...
The ER diagram for this database looks like follows; In this ERD, Car_Owner is many-to-many due to the fact that an owner can have one or more cars and a car is owned by one or more owners. In simpler terms, an owner must own at least one car and a car must have at least one owner . ER Diagram Representation, Let us now learn how the ER Model is represented by means of an ER diagram. Any object, for example, entities, attributes of an entity, relationship sets, and a. ... Total Participation − Each entity is involved in the relationship. Total participation is represented by double lines. What is total participation in ER diagram? — Total Participation – Each entity in the entity set must participate in the relationship. Total participation is where an entity must participate in a relationship to exist. For example, an employee must work for at least one ...25 Jul 2021
8 Sep 2021 — 1. Total Participation – Each entity in the entity set must participate in the relationship. If each student must enroll in a course, the ... Participation constraint •Specifies whether existence of entity depends on its being related to another entity •Types: total and partial •Thus minimum number of relationship instances in which entities can participate: thus1 for total participation, 0 for partial •Diagrammatically, use a double line from relationship type to entity type Transcribed image text: [Q.1] Answer the following questions (a) Explain total participation and partial participation in the ER diagram. (b) Explain cardinality constraints in the ER diagram. (c) Explain ternary relationship type with an example. Explain how to map ternary relationship of a conceptual schema to a logical schema (Hint: step 7 ... Er Diagram Total Participation – Entity Relationship is really a high-degree conceptual information product diagram. Entity-Connection version is based on the idea of real-entire world entities along with the relationship between them. ER modeling enables you to examine information requirements systematically to make a well-designed data bank.

1 Explain Total Participation And Partial Participation In Er Diagram 2 Explain Disjointness Constraints And Co Homeworklib

Er Data Model Er Diagram Symbols One To One Relation One To Many Relation Many To Many Relation Participation Constraints Cardinalities

Implementation Of A Many To Many Relationship With Total Participation Constraints In Sql Database Administrators Stack Exchange
One To One Relationship With Total Participation Of One Entity Can A Single Table Be Formed Gate Overflow
0 Response to "36 total participation in er diagram"
Post a Comment