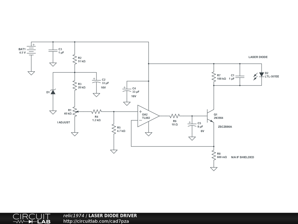
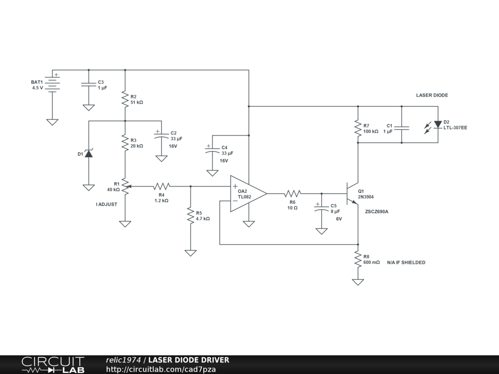
37 laser diode driver circuit diagram
go deeper into the “laser diode driver” part. Fig. 2. Simplified diagram of the device The driver, from electrical point of view, consists of a few modules, which will be described one by one to understand the operation of the whole device. 3. 1. DC/DC converter As we said earlier, 24VDC is the input voltage for the whole driver. The laser ... Compared with a a Switched (PWM) drivers, this simple linear laser diode driver provides cleaner drive current. Here is the schematic diagram of the circuit: As the basic of this laser diode driver, this circuit uses a Howland current pump with a current booster. The output of a R-R CMOS OPA350 op amp (U2) uses Q1 as the current booster.
A driver circuit is a circuit which can limit appropriately the amount of current being fed into the laser diode, so that it can function correctly.

Laser diode driver circuit diagram
Jun 17, 2017 - Laser Diode Driver project will help you safely drive (constant ... Laser Diode Driver Based on LT1121 Voltage Regulator – schematic and PCB. the laser diode is driven close to and above threshold, the voltage-current relationship is approximately linear, as shown in Figure 1. A simplified model of a laser diode is shown in Figure 2. In this figure, the DC-offset voltage, VBG, is associated with the bandgap voltage of the laser diode and RL represents the dynamic resistance of the diode. Laser diode current is sensed by differentially OPA350 C1 120pF R4 10kΩ 6 7 2 3 R 4 3 100kΩ R1 100kΩ VIN U2 R2 10kΩ V+ V– RSHUNT 0.1Ω Q1 FTZ869 INVERTING INPUT V1 3.3V + – 1VIN = 1AOUT as shown LASER DIODE NOTE: Bypass capacitors are not shown. FIGURE 5. Laser Diode Constant–Current Driver–1, Circuit Diagram. measuring the voltage ...
Laser diode driver circuit diagram. A laser diode is a sensitive device due to which it is important to take care of it when connecting in the circuit. It is better to first disconnect the power supply or battery from the driver circuit and short the pins of the 10uF capacitor before connecting the laser diode with the circuit. DDL Laser Circuit. Here's a new printed circuit version I made from a schematic from the laser pointer site this is for the ddl laser driver circuit , its a test load circuit for that so you can adjust the ddl laser diode driver and use the next circuit the test load circuit for that to tune this ddl laser diode driver I think its for 2.8 volts laser diode or near that A low power driver is roughly defined as 1 mA to 5 Amps. A high power laser diode driver is 5 Amps and up to 100’s of Amps in a CW mode. Their are kW level drivers available in pulsed and QCW mode versions. These are by no means standards, just a generalization based on the author’s experience in the laser diode controller world. 1 shows the schematic of an iC-NZN application. It operates from 3.3 to 5.5 V and can drive N,. M, and P-type laser diodes with or without monitor diode.10 pages
11 steps1.A 5 V reference voltage is created by the Zenner diode D2 and the resistor R4. This voltage is filtered by the use of the capacitor C2 and applied to the ...2.1 x MAX407 (dual single supply CMOS low offset opamp) - can be used different, having in mind mentioned before (the PCB is designed for DIP package).The ...3.I have designed the PCB in "Eagle". The design files can be downloaded. I have used the following approach: The PCB is designed by the use of two conducting ... Laser Diode Driver Circuit. A Laser Diode driver circuit is a circuit which is used to limit the current and then supplies to the Laser Diode, so it can work properly. If we directly connect it to the supply, due to more current it will damage. If current is low then it will not operate, because of not having sufficient power to start. LASER = Light Amplification by Stimulated Emission of Radiation and laser diodes are widely used in different domain applications, it gives focused light ray in visible spectrum and laser diodes will perform good in regulated constant current. Depends on application laser chosen at different range nm (nano meter) wavelength and watts. In this project LASER diode driver circuit is developed ... Laser Diode Driver Circuit Diagram How To Build A Laser Diode Circuit Laser Diode Driver Using Lm317 Voltage Regulator Ic Laser Light Security Alarm Full Diy Electronics Project Gallery Diagram Circuits Gif Find On Gifer Laser Circuit Page 3 Light Led Circuits Next Gr ...
Laser diode current is sensed by differentially OPA350 C1 120pF R4 10kΩ 6 7 2 3 R 4 3 100kΩ R1 100kΩ VIN U2 R2 10kΩ V+ V– RSHUNT 0.1Ω Q1 FTZ869 INVERTING INPUT V1 3.3V + – 1VIN = 1AOUT as shown LASER DIODE NOTE: Bypass capacitors are not shown. FIGURE 5. Laser Diode Constant–Current Driver–1, Circuit Diagram. measuring the voltage ... the laser diode is driven close to and above threshold, the voltage-current relationship is approximately linear, as shown in Figure 1. A simplified model of a laser diode is shown in Figure 2. In this figure, the DC-offset voltage, VBG, is associated with the bandgap voltage of the laser diode and RL represents the dynamic resistance of the diode. Jun 17, 2017 - Laser Diode Driver project will help you safely drive (constant ... Laser Diode Driver Based on LT1121 Voltage Regulator – schematic and PCB.
0 Response to "37 laser diode driver circuit diagram"
Post a Comment