38 User Interface Flow Diagram
Spring MVC Flow Diagram - Java Interview Point Apr 24, 2015 · Spring MVC Flow Diagram. Based on the Servlet Mappings which we provide in our web.xml, the request will be routed by the Servlet Container to our DispatcherServlet; Once the request is received, the DispatcherServlet will take the help of HandlerMapping which has been added in the Spring Configuration file and get to know the Controller class to be called for … User Interface - Tutorialspoint User interface design is an iterative process, where all the iteration explains and refines the information developed in the preceding steps. General steps for user interface design. Defines user interface objects and actions (operations). Defines events (user actions) that will cause the state of the user interface to change.
User interface design - Wikipedia User interface (UI) design or user interface engineering is the design of user interfaces for machines and software, such as computers, home appliances, mobile devices, and other electronic devices, with the focus on maximizing usability and the user experience.In computer or software design, user interface (UI) design is the process of building interfaces that are …

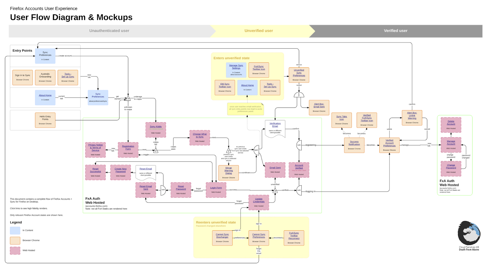
User interface flow diagram
Top 25 User Flow Tools & Templates for Smooth UX Nov 24, 2019 · User Flow Example of a Fintech Product showcases a simple user flow diagram created for a Fintech Product. If you are working on a Fintech product, don't forget to check out the the designer's Behance account to read more about the project details, including the colors, illustrations, typography and branding, etc. User interface - Wikipedia In the industrial design field of human–computer interaction, a user interface (UI) is the space where interactions between humans and machines occur.The goal of this interaction is to allow effective operation and control of the machine from the human end, while the machine simultaneously feeds back information that aids the operators' decision-making process. The Ultimate Guide to Making a User Flow Diagram | Creately Sep 13, 2021 · A user flow is based on what the user does – therefore understanding who they are, their motivations, needs, and behavior is crucial to making an effective user flow diagram. It may seem like an additional step, but conducting proper user research and designing user personas will help you create smoother user flows.
User interface flow diagram. UI Design Tools | Top 9 Essential User Interface ... - EDUCBA 5. Flinto. It is an interactive prototyping tool is used for user interface design of software applications. It offers some advanced features like, micro interactions between design, screen switching transitions, adding of video files by dragging video files or other video files like, GIF files into our user interface design, adding of sound effects and scrolling page effect, etc. Software Engineering | User Interface Design - javatpoint User Interface Design. The visual part of a computer application or operating system through which a client interacts with a computer or software. It determines how commands are given to the computer or the program and how data is displayed on the screen. Types of User Interface. There are two main types of User Interface: User Interface Design Principles | Learn 6 Different ... So that the user should not remember the interrelated process flow of the application on the user interface. It provides some short cut keys to the user for easy to work on that. Conclusion. In this article, we briefly discuss the user interface design with the related techniques to improve the UI design process. What Are User Flows In UX Design? [Full Beginner's Guide] Aug 05, 2021 · 3. Types of user flow charts. UX flows can be used for all kinds of interface and web design, but certain types of flowcharts are more valuable than others depending on what you are creating. Here we describe a few of the user flow variations and when to use them. Task flows
The Ultimate Guide to Making a User Flow Diagram | Creately Sep 13, 2021 · A user flow is based on what the user does – therefore understanding who they are, their motivations, needs, and behavior is crucial to making an effective user flow diagram. It may seem like an additional step, but conducting proper user research and designing user personas will help you create smoother user flows. User interface - Wikipedia In the industrial design field of human–computer interaction, a user interface (UI) is the space where interactions between humans and machines occur.The goal of this interaction is to allow effective operation and control of the machine from the human end, while the machine simultaneously feeds back information that aids the operators' decision-making process. Top 25 User Flow Tools & Templates for Smooth UX Nov 24, 2019 · User Flow Example of a Fintech Product showcases a simple user flow diagram created for a Fintech Product. If you are working on a Fintech product, don't forget to check out the the designer's Behance account to read more about the project details, including the colors, illustrations, typography and branding, etc.
0 Response to "38 User Interface Flow Diagram"
Post a Comment