40 intellitec battery control center wiring diagram
Mar 21, 2017 — Intellitec 00-00524-100 Battery Control Center components ... You don't have a wiring diagram do you...I have every single other manual, ...American Coach Intellitec Battery Control center - iRV2 ForumsAug 7, 2018Intellitec Battery Control Center - iRV2 ForumsJun 22, 2014Intellitec diagram. What does this fuse go to? - iRV2 ForumsAug 5, 2015Pace Arrow Battery Control center - iRV2 ForumsOct 20, 2020More results from www.irv2.com ... battery control centers rv custom circuit board In Addition georgetown rv wiring diagrams along with rv wiring diagram for single battery also wiring ...
Intellitec’s 00-00870-XYZ Programmable Keypads are members of Intellitec's Programmable Multiplex Control Family, as well as the 160 Channel Multipoint Switching System (RV Multiplex). They work in combination with the 160 Channel IPX Master (00-00837-000) or the PMC CPUs (00-01015-120) and other standard, semi-custom, or custom I/O modules.
Intellitec battery control center wiring diagram
Nov 15, 2021 · Rv Water Tank Wiring Diagram - wiring diagram is a simplified all right pictorial representation of an electrical circuit. to inquire further, I suggest you contact either your dealer to have them attempt obtaining them for you or contact Heartland Customer Service to have a chat with them on the matter (877-262-8032). I had to make the switch panel hole larger to accommodate the new switch. Install the switch in the new hole, connect the wires, do a quick ... ... wiring diagrams, theories of magnetism, general automotive electrical systems, batteries, starting systems and motors, charging systems, and ...
Intellitec battery control center wiring diagram. Fleetwood Southwind Intellitec Battery Control Center Wiring Diagram ... Auxiliary Battery Wiring Diagram 2003 Fleetwood Revolution 33 Intellitec Battery Control Center Wiring Diagram ... Intellitec Battery Control Center Wiring Diagram ... Battery Control Center Wiring Diagram Beechcraft Bonanza 28 Volt Electrical Wiring Diagram Manual ... 35 Intellitec Battery Control Center Wiring Diagram Fleetwood Battery Wiring For Motorhome Not Lossing Wiring Diagram Fleetwood Motorhome Wiring Diagram Fuse Uploaded by Anna R.
1711, from self- + control (n.). Coined by English moral philosopher Anthony Ashley Cooper Shaftesbury (1671-1713). Feb 18, 2017 · RV Make: itasca, RV Model: sunstar 26P, RV Year: 2012, Brand: Intellitec Battery disconnect. June 14th, 2017 . Wiring diagram for interfacing Intellitec latching solenoid battery disconnect system w/ 8-prong Winnebago momentary dual pole-dual throw switch … have solenoid wire details, searching for switch input/output diagram. Reply 78 dodge rv 1530s, "action of battering," in law, "the unlawful beating of another," from French batterie, from Old French baterie "beating, thrashing, assault" (12c.), from batre "to beat," from Latin battuere (see batter (v.)). Meaning shifted in French from "bombardment" ("heavy blows" upon city walls or fortresses) to "unit of artillery" (a sense recorded in English from 1550s). Extension to "electrical cell" (1748, first used by Ben Franklin) is perhaps from the artillery sense via notion of "discharges" of electricity. In Middle English, bateri meant only "forged metal ware." In obsolete baseball jargon battery was the word for "pitcher and catcher" considered as a unit (1867, originally only the pitcher).
May 26, 2020 - 55 Unique Intellitec Battery Disconnect Relay Wiring Diagram- A manage relay is used in the automotive industry to restrict and regulate th. late 14c., "middle point of a circle; point round which something revolves," from Old French centre (14c.), from Latin centrum "center," originally the fixed point of the two points of a drafting compass (hence "the center of a circle"), from Greek kentron "sharp point, goad, sting of a wasp," from kentein "stitch," from PIE root *kent- "to prick" (source also of Breton kentr "a spur," Welsh cethr "nail," Old High German hantag "sharp, pointed"). The spelling with -re was popularized in Britain by Johnson's dictionary (following Bailey's), though -er is older and was used by Shakespeare, Milton, and Pope. Meaning "the middle of anything" attested from 1590s. Figuratively, "point of concentration" (of power, etc.) is from 1680s. Political use, originally in reference to France, "representatives of moderate views" (between left and right) is from 1837. Center of gravity is recorded from 1650s. Center of attention is from 1868. "wires collectively," 1809, later especially "electrical wirework" (1887), from present participle of wire (v.). Intellitec Battery Disconnect Relay w/ Fuse 01-00055-000 ... Intellitec Micro Battery Control Center 00-00635-000 ... Intellitec BATTERY ISOLATION ...
It is EASY and FREE Oct 29, 2021 · Onan Generator Transfer Switch Schematics : Katolight Generator Wiring Diagram / There is also a a battery charger / . 8kW Single-Phase Metered Automatic Transfer Switch PDU, Two 200-240V L6-30P Inputs, 16-C13 2-C19 & 1 L6-30R Outlet, 2U, TAA 200 AMP ASCO Transfer Switch, 2 Pole, NEMA3R, 240V.
1610s, "an illustrative figure giving only the outlines or general scheme of the object;" 1640s in geometry, "a drawing for the purpose of demonstrating the properties of a figure;" from French diagramme, from Latin diagramma "a scale, a musical scale," from Greek diagramma "geometric figure, that which is marked out by lines," from diagraphein "mark out by lines, delineate," from dia "across, through" (see dia-) + graphein "write, mark, draw" (see -graphy). Related: Diagrammatic; diagrammatically. The verb, "to draw or put in the form of a diagram," is by 1822, from the noun. Related: Diagrammed; diagramming.
1590s, "to concentrate at a center," from center (n.). Meaning "to rest as at a center" is from 1620s. Sports sense of "to hit toward the center" is from 1890. Related: Centered; centering. To be centered on is from 1713. In combinations, -centered is attested by 1958.
After a little home work i found out how it opperates and then found a wire diagram for a reverse polarity switch (6 poles with on off on function) refer to attached photo for wiring switch. I installed this in an 86 corvette you need a short battery cable to connect the postive post of the battery to the disconnect then the original battery ...
Aug 29, 2019 · Winnebago Motorhome Wiring Diagram – wiring diagram is a simplified standard pictorial representation of an electrical circuit. When I picked it up in Oklahoma City, OK, it would squirt added power steering fluid directly out on the ground, so …
I am replacing the original faulty battery disconnect on a 1997 fleetwood ... gas models of that era have the RV Customs Products Battery control center?
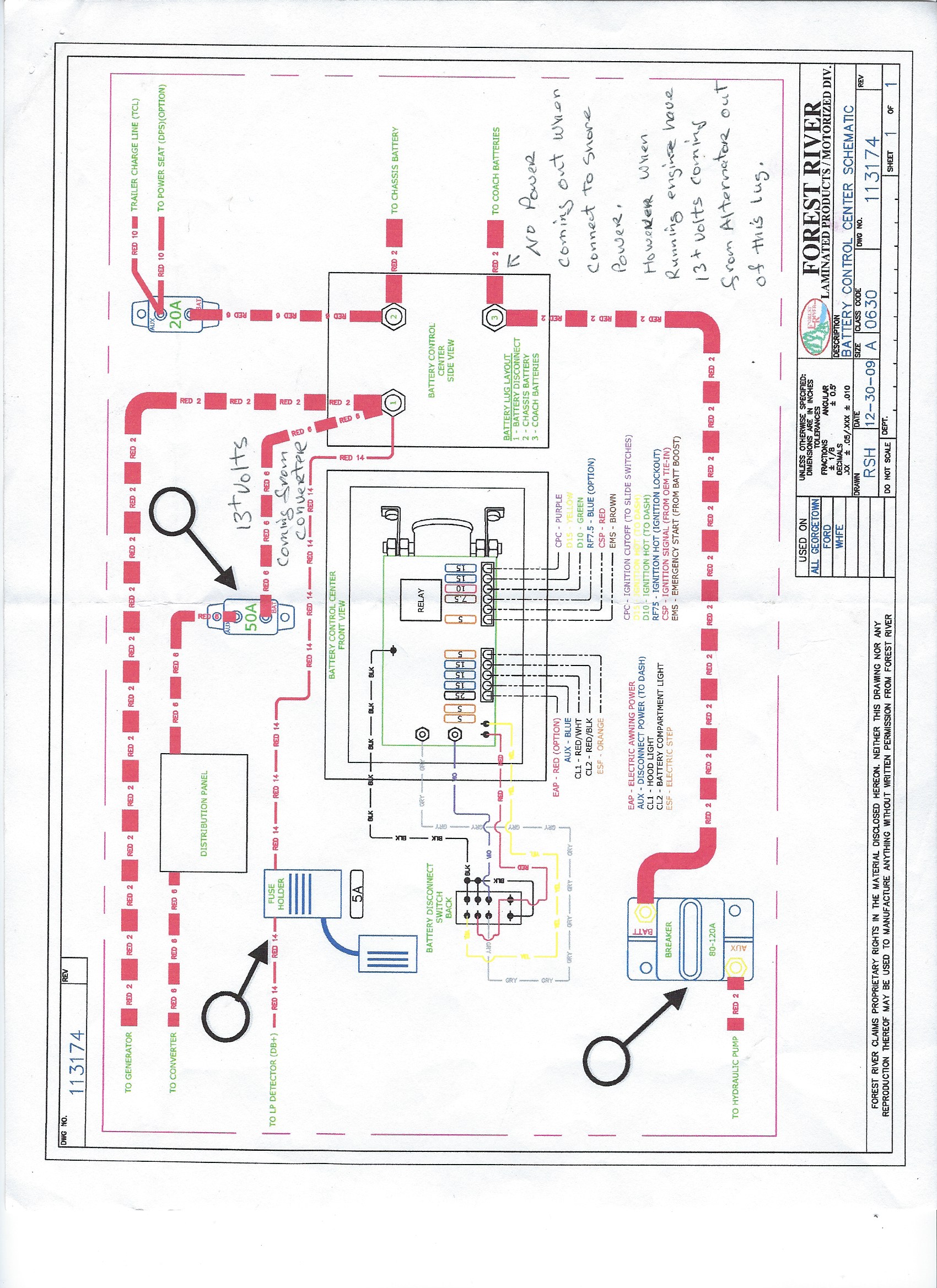
www.intellitec.com ... The Battery Control Center is a centralized power switching, fusing, and distribution ... (See Charging Circuit/Aux Start schematic,.
"in the exact middle," 1874, the noun phrase (1836) in reference to lathes or other rotating machinery, meaning the point which does not revolve; see dead (adj.).
Onan carb parts diagram
mounted switch, which applies 12 volts to the isolator relay coil. (See Charging Circuit/Aux Start schematic, Figure 3). Ignition Switched Power. The ignition ...
Intellitec EMS Control Board 00-00894-700 Under each used boat model we will list the dash, windshields, used boat trim and other boat parts. t Fault finding programmes for specific systems and current circuits: → 16 - Bulb for dash panel insert illumination -L10-q Blue bulb holder q 12 V/1. 99 - 3.
Oct 15, 2016 · Typically the engine battery is not a deep cycle battery, rather a start battery that is designed to provide large starting current to turn over and start the engine for a short period of time. They are measure in Cold Cranking Amps (CCA) which is the amps a battery can deliver at zero degrees for 30 seconds and not fall below 7 amps.
 
    
    Rv Components Used Rv Motorhome Battery Control Center Diesel Pn F73 1042 Out Of Stock Battery Control Centers Rv Salvage Parts And Accessories And Service East Bernstadt Ky London And Surrounding Areas Tn
(See Battery Disconnect schematic,. Figure 2). Charging Circuit. The charging circuit, (which utilizes an isolator solenoid to connect the two batteries ...
1918 (Venn's diagram is from 1904), named for English logician John Venn (1834-1923) of Cambridge, who explained them in the book "Symbolic Logic" (1881).
1580s, "act of keeping under authority and regulation, fact of checking and directing action," from control (v.). Meaning "a check, restraint" is from 1590s. Meaning "a standard of comparison in scientific experiments" is by 1857, probably from German Controleversuche. Airport control tower is from 1920; control-room is from 1897. Control freak "person who feels an obsessive need to have command of any situation" is by 1969.
Filled in: For River Radio Wiring Diagram For River 9 out of 10 based on 40 ratings. ... Fleetwood Southwind Intellitec Battery Control Center
early 15c., countrollen, "to check the accuracy of, verify; to regulate," from Anglo-French contreroller "exert authority," from Medieval Latin contrarotulus "a counter, register," from Latin contra "against" (see contra) + rotulus, diminutive of rota "wheel" (see roll (n.)). The word apparently comes from a medieval method of checking accounts by a duplicate register. Un contrerollour qui doit contre roller au tresorere de la garderobe toutz lez receitez. [Household ordinances of Edward II, c. 1310] Sense of "dominate, direct, exercise control over" is from mid-15c. Related: Controlled; controlling. Control group in scientific experiments is attested from 1952 (from a sense of control attested since 1875).
... wiring diagrams, theories of magnetism, general automotive electrical systems, batteries, starting systems and motors, charging systems, and ...
I had to make the switch panel hole larger to accommodate the new switch. Install the switch in the new hole, connect the wires, do a quick ...
Nov 15, 2021 · Rv Water Tank Wiring Diagram - wiring diagram is a simplified all right pictorial representation of an electrical circuit. to inquire further, I suggest you contact either your dealer to have them attempt obtaining them for you or contact Heartland Customer Service to have a chat with them on the matter (877-262-8032).
 
    
    Rv Components Used Rv Intellitec 73 00500 Battery Control Center For Sale Battery Control Centers Intellitec Where To Buy Intellitec Parts Products Rv Motorhome Battery Control Centers Intellitec On Ebayused Rv Motorhome Parts Salvage
 
    
    Rv Components Used Intellitec Battery Control Center 00 00287 001 For Sale Battery Control Centers Intellitec Battery Control Center 00 00287 001used Rv Motorhome Parts Salvage Ky Tn Il Oh Wv And Other Surrounding Areas
 
    
    2005 Alfa Founder Where Is The B I R D Isolator Located In The Rv Electrical Fmca Rv Forums A Community Of Rvers
 
     
     
     
     
     
     
     
     
     
     
     
     
     
     
     
     
     
     
     
     
     
    
0 Response to "40 intellitec battery control center wiring diagram"
Post a Comment